中央环保督察“回头看”首页
要闻
公告
地方行动
部门行动
中央环保督察“回头看”
要闻
公告
地方行动
部门行动
您现在的位置:
首页
>
中央环保督察“回头看”
>
公告
>>正文内容
公告
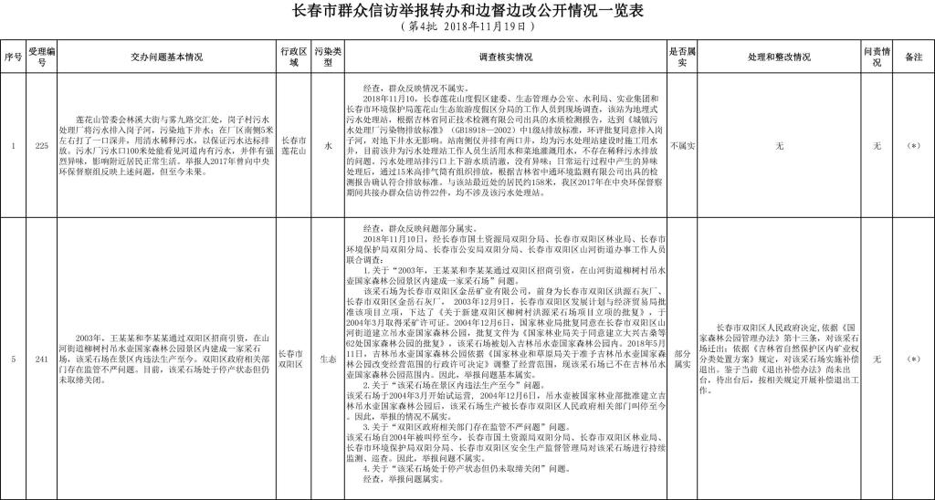
长春市群众信访举报转办和边督边改公开情况一览表 (第4批 2018年11月19日)
文章来源:中央生态环境保护督察“回头看”长春市迎检工作领导小组
发布时间:2018-11-19 06:37
字体:
小
大
打印文章
上一篇:
长春市群众信访举报转办和边督边改公开情况一览表(第5批 2018年11月19日)
下一篇:
中央第一生态环境保护督察组向吉林省转办第十三批信访案件涉及长春市问题有关情况的报告
吉ICP备05006664号
吉公网安备 22018302000024号
政府网站标识码:2201830007 Copyright © 2016 德惠市人民政府